

打通绿氢绿色价值变现
“最后一公里”
在我国碳市场“强制配额市场+自愿减排市场”的双轮驱动框架下,CCER市场为减排项目提供了重要的价值补偿通道。《方法学》的发布,为可再生能源电解水制氢项目提供了清晰的减排量核算规则与项目审定核查标准,成功打通了绿氢环境价值变现的“最后一公里”。
项目所产生的减排量经核定后可作为CCER,用于抵消全国碳市场重点排放单位的配额清缴,或满足其他企业的自主减排需求,为绿氢项目带来除氢气销售以外的额外经济收益,显著提升项目经济性,引导资金流向绿色低碳制氢领域。

方法学核心要点
严循标准、科学核算
《方法学》严格对接我国氢能质量基础设施体系建设,核心要点突出:
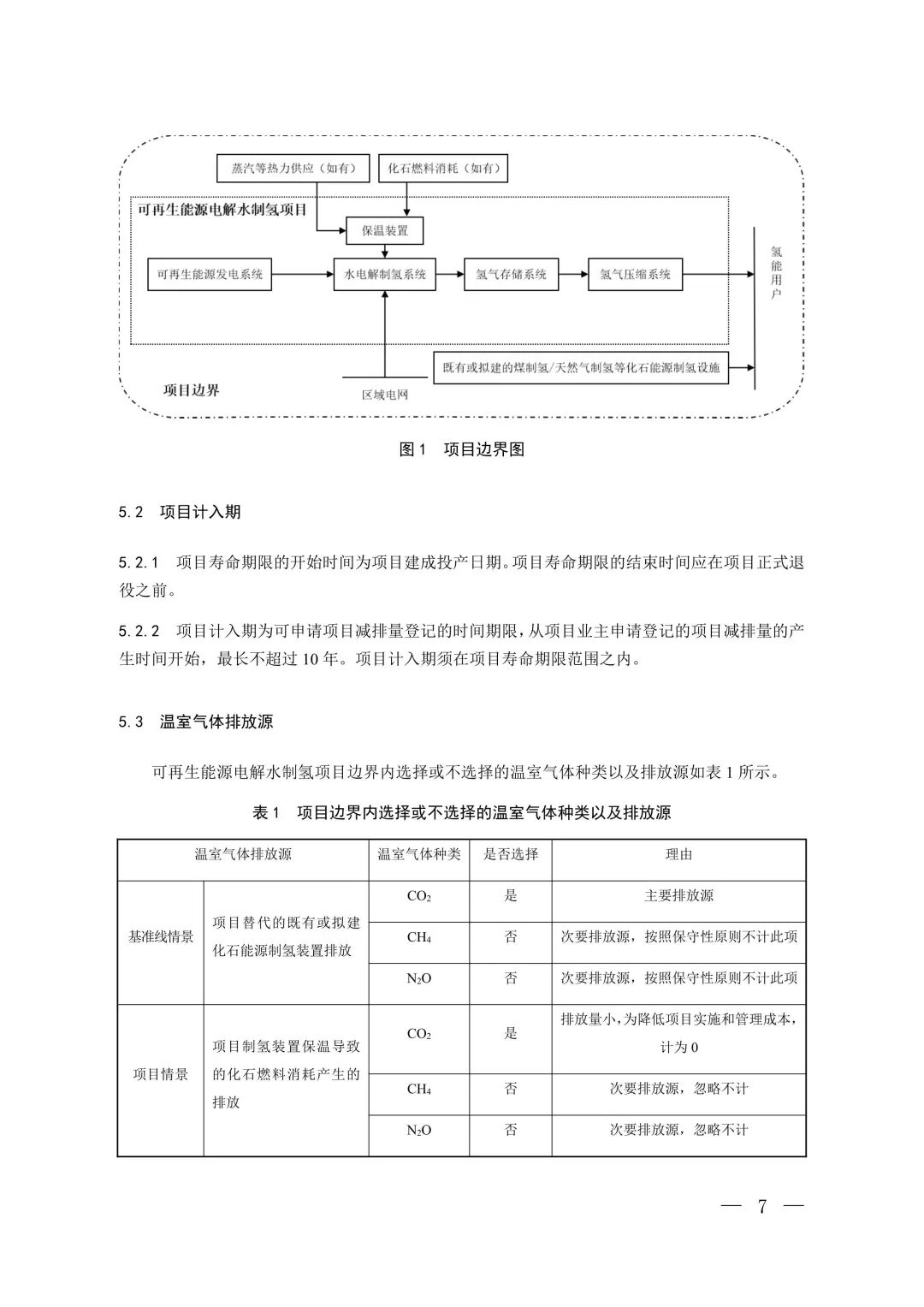
严控“绿色”属性:《方法学》适用于新建项目,并要求项目所消耗的电力源自自有风电和/或光伏。这一规定确保了氢气的“可再生”本质,并与《清洁低碳氢评价标准》等国内权威标准对可再生氢的要求相契合,从源头保障了环境权益的纯粹性。
科学核算减排量:采用基准线法进行核算。基准线排放因子为传统化石能源制氢(如煤制氢)的平均碳排放水平,并按照网电使用比例折减氢气产量,并将项目排放计为0,因此排放因子和产量的乘积即为项目可申请的CCER数量。
助力产业初期发展:《方法学》明确可再生能源电解水制氢项目可免予额外性论证。此项安排充分考虑氢能产业处于规模化发展初期的特点,旨在降低项目开发成本,支持产业平稳过渡至商业化阶段。

释放巨大环境与经济价值
助推“双碳”目标
《方法学》的正式实施,将为我国氢能产业带来深远影响。据初步估算,到2030年,符合方法学要求的可再生能源电解水制氢项目产生的年减排量有望达到约6000万吨二氧化碳。以当前CCER市场价格估算,每年可为行业创造约数十亿元的绿色收益,极大激发市场投资绿氢项目的热情。
此举是中国在可再生能源制氢碳减排领域实现“全球标准引领+国内体系完善”双重突破后的又一重要里程碑,彰显了我国履行“双碳”承诺的决心与行动力。它将有效引导氢能产业从“灰氢”向“绿氢”加速转型,为构建清洁、低碳、安全、高效的能源体系提供坚实支撑。
以本次《方法学》发布为契机,中国氢能联盟将继续携手成员单位及产业同仁,持续完善氢能领域碳减排核算体系,推动绿色金融与氢能产业深度融合,共同助力中国氢能产业高质量发展,为全球气候治理贡献中国智慧与中国方案。

原文如下:
▼
<< 滑动查看下一张图片 >>